《問政深圳》簡報第250期
(8月18日-8月24日)

據統計,2025年8月18日-2025年8月24日,網友在深圳論壇發布問政類帖文共40篇,得到相關單位正式回應的帖文數為40篇,本期簡報回應速度最快的單位:市公安局交通管理局寶安大隊、市公安局交通管理局羅湖大隊、羅湖區翠竹街道辦事處、市生態環境局寶安管理局、龍崗區城市管理和綜合執法局。
一、已得到正式回應的帖文(40篇):
1. 帖文《翠竹街道燒烤店占道經營,沒人處理》

(原帖截圖)
涉及單位:羅湖區翠竹街道辦事處
回應鏈接:
單位回應:
尊敬的市民:您好!關于您反映的粵海新村7棟一樓小區內商鋪油煙影響小區居民的問題,我隊已收悉。收到情況后,我隊高度重視,已第一時間部署工作人員前往現場核實,相關情況如下:
經查,您所反映的店鋪位于粵海新村7棟一樓小區內的“阿健烤鮮牛肉”。2025年8月1日收到相關線索后,我隊工作人員立即趕赴現場核實。當日未發現該店將燒烤車擺放門口經營的情況。工作人員已現場向該店經營人員普法,強調根據相關規定,任何單位和個人不得擅自占用城市道路、廣場等公共場所堆放物料、占道經營。并督促該店經營人員盡快加裝油煙凈化器,減少對周邊居民的影響,切實維護鄰里和諧。8月14日,我隊檢查該店油煙凈化器安裝情況,確認其已安裝完畢并投入使用。
8月8日、14日、15日我隊對該處開展夜間市容市貌檢查時,發現其將燒烤車擺放置店外經營。對此,工作人員已當場責令經營人員對燒烤車及占道物品進行清理,將占道物品規范至店內經營。8月18日下午,我隊對該店經營情況進行復查,店家暫未營業。已對該店將燒烤車擺放店外占道經營的行為開具《責令改正違法行為通知書》,要求商家對違規行為進行整改。
目前,我隊已安排人員夜間對該店定點巡查,下一步,我隊將持續加強該處市容環境整治力度,對于多次勸導拒不整改的情況,將對其暫扣相關經營工具。感謝您對城市管理工作的理解與支持!

(原帖截圖)
2. 帖文《航空路景福工業園路口,太多車輛隨便亂停》

(原帖截圖)
涉及單位:市公安局交通管理局寶安大隊
回應鏈接:
單位回應:
市民您好,您所反映的內容已收悉,我大隊已安排轄區警力前往航空路景福工業園路口針對違停機動車開展勸離、整治工作。違停查處是交警部門常態化勤務工作之一,一直以來我大隊對機動車違法行為保持嚴管。下一步我大隊將持續安排警力加強該路段的巡邏整治力度,對符合違停取證的車輛均按規定進行攝錄取證,確保群眾安全出行。后續如您對交通管理方面有疑問、建議、投訴的,請撥打83333333進行反映,交警部門將立即響應,積極辦理。

(原帖截圖)
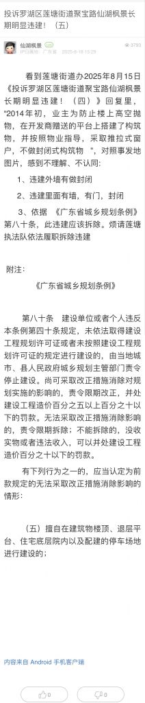
3. 帖文《投訴羅湖區蓮塘街道聚寶路仙湖楓景長期明顯違建!(五)》

(原帖截圖)
涉及單位:羅湖區蓮塘街道辦事處
回應鏈接:
單位回應:
尊敬的網友,您好!您反映的情況已收悉。經核查,該處兩側用玻璃擋板做圍擋,中間采取推拉式窗戶,沒有構成封閉。房屋內部圖片所顯示該處為泡沫板墻及木板門,屬于構筑物。2014年初,業主為防止樓上高空拋物和亂扔雜物等問題,在開發商贈送的平臺上搭建了構筑物,并按照物業指導,采取推拉式窗戶,不做封閉式構筑物。而后經詢問物業,該處房屋近年來未有新增裝修違建現象。如您對答復情況存在疑問,可前往我街道綜合行政執法隊(地址:羅湖區蓮塘街道西嶺下北區1號翠苑家園4樓),或可直接撥打電話:0755-25732349進行進一步咨詢。感謝您對我街道工作的理解與支持。

(原帖截圖)
4. 帖文《寶安區新橋街道沙彼高儀器廠,2025年8月18日排放臭氣》

(原帖截圖)
涉及單位:市生態環境局寶安管理局
回應鏈接:
單位回應:
經查,被投訴對象為沙彼高儀器(深圳)有限公司,位于深圳市寶安區新橋街道新橋社區新橋洋下三路2號A棟一層至六層及BCDE棟,持有營業執照,主要生產香薰制品,主要工藝為注塑、香精灌裝,已配套建設廢氣處理設施。收悉輿情后我局于2025年8月19日安排執法人員赴現場開展調查。現場檢查時,該企業正常生產,涉氣車間的廢氣收集處理設施正常運行,經使用廢氣快測儀器檢測結果均為達標。
2025年4月至今,我局共出動88人次對沙彼高公司開展多次巡查排查,不定期對該企業廢氣、噪聲問題開展突擊檢查共44次,檢查時,該企業已按要求落實污染治理,經使用廢氣、噪聲快測儀器檢測結果均符合國家標準。我局已于2025年4月至今走訪周邊商鋪及居民30余戶,居民均表示未發現異味。同時,我局通過走訪、投訴回復等渠道已公開新橋所值班電話,并與芙景豪庭物業建立微信溝通群,截至今日尚未收到有關居民投訴。若后續有環保問題反映,可第一時間與我局聯系,新橋環保所現場值班電話:18138298220(微信同號)。下一步,我局將加強對該企業及其周邊的日常監督管理,爭取盡快解決相關問題。

(原帖截圖)
5. 帖文《投訴龍崗區南灣街道布沙路71號長期明顯違建!》

(原帖截圖)
涉及單位:龍崗區南灣街道辦事處
回應鏈接:
單位回應:
南灣街道綜合行政執法隊于8月20日前往布沙路71號進行核查,經現場核實該樓頂確實存在一處約6平方米的雜物房,該雜物房由玻璃、不銹鋼、隔熱熱板組成。經與社區了解,該搭建鐵皮房為2022年所搭建。由于目前業主不在深圳,已電話聯系業主限期拆除。后期,我隊將持續跟進,如當事人未整改,我隊將依法對其進行查處。若您有其他疑問,可致電28708267與我們聯系,感謝您對我們工作的支持!

(原帖截圖)
6. 帖文《清水河三路這里的路標是不是有問題呢》

(原帖截圖)
涉及單位:羅湖區清水河街道辦事處
回應鏈接:
單位回應:
尊敬的網友,您好!收到有關反饋后,我街道第一時間聯合交警、交通部門現場實勘,解決問題。
關于人行道破損。已責成物業單位進行路面修復,該物業同意修復并承諾在天氣允許的情況下7天內完成。
關于道路標識設置不合理。屬市交通運輸局羅湖管理局管轄。前期因環倉南路在施工建設,臨時在清源路對面的人行道上開口方便車輛通行。現環倉南路東段已開通,車輛可正常通行,街道已通知物業管理處對臨時開通的出入口封閉,現已用石墩隔離。街道會積極溝通交通部門,結合實際做好道路標識設置。
感謝您對街道工作的支持和理解!

(原帖截圖)
7. 帖文《關于電動單車在城市主干道行駛的安全問題》

(原帖截圖)
涉及單位:福田區教育局
回應鏈接:
單位回應:
網友您好,您反映的問題我們已收悉,現將有關情況答復如下:
感謝您對青少年安全教育的關心!我局高度重視學生道路交通安全工作,一直以來通過多項舉措進行引導教育:一是暑假前,我局已要求各學校采取線上線下相結合的方式,利用散學典禮、班會課等時機,組織開展暑期安全主題教育活動;同步借助家長群、學校公眾號、給家長一封信等方式向家長推送暑期安全提示信息,提醒家長教育和監督孩子遵守交通法規,保障出行安全。二是長期以來,我局聯合交警、交通、學校等單位,于每學期開學第一周開展道路安全、騎行安全專題教育;并要求各學校強化交通安全宣傳引導,通過校園廣播、電子顯示屏、宣傳欄等陣地普及交通安全知識,并在線上平臺定期推送交通安全提示信息,增強學生和家長交通安全意識;日常上下學時段,由交警、街道、學校等部門聯合開展道路交通安全引導。
接下來,我局將督促區屬各學校深化“家校警”協作,聯合交警部門及時勸導未滿16周歲騎行電動自行車或者騎乘電動自行車不佩戴頭盔的行為,并持續開展道路交通安全教育。如您還有其他需求,請致電0755-82918379轉安全管理科進行溝通,我局將竭誠為您解答,感謝您對福田教育工作的關注和支持!

(原帖截圖)
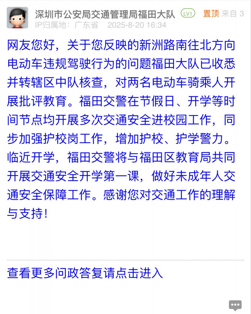
涉及單位:市公安局交通管理局福田大隊
回應鏈接:
單位回應:
網友您好,關于您反映的新洲路南往北方向電動車違規駕駛行為的問題福田大隊已收悉并轉轄區中隊核查,對兩名電動車騎乘人開展批評教育。福田交警在節假日、開學等時間節點均開展多次交通安全進校園工作,同步加強護校崗工作,增加護校、護學警力。臨近開學,福田交警將與福田區教育局共同開展交通安全開學第一課,做好未成年人交通安全保障工作。感謝您對交通工作的理解與支持!

(原帖截圖)
8. 帖文《福田中心區該路段人行道破損嚴重》

(原帖截圖)
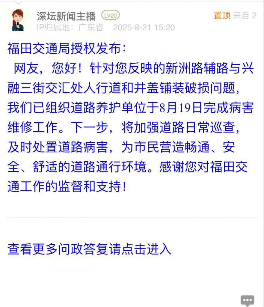
涉及單位:福田交通局
回應鏈接:
單位回應:
網友,您好!針對您反映的新洲路輔路與興融三街交匯處人行道和井蓋鋪裝破損問題,我們已組織道路養護單位于8月19日完成病害維修工作。下一步,將加強道路日常巡查,及時處置道路病害,為市民營造暢通、安全、舒適的道路通行環境。感謝您對福田交通工作的監督和支持!

(原帖截圖)
9. 帖文《南山科技路深南科技立交橋橋洞漏水可能有隱患》

(原帖截圖)
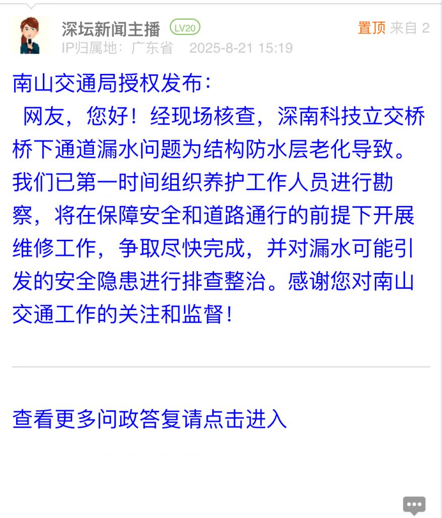
涉及單位:南山交通局
回應鏈接:
單位回應:
網友,您好!經現場核查,深南科技立交橋橋下通道漏水問題為結構防水層老化導致。我們已第一時間組織養護工作人員進行勘察,將在保障安全和道路通行的前提下開展維修工作,爭取盡快完成,并對漏水可能引發的安全隱患進行排查整治。感謝您對南山交通工作的關注和監督!

(原帖截圖)
10. 帖文《投訴羅湖區蓮塘街道聚寶路仙湖楓景長期明顯違建!(六)》

(原帖截圖)
涉及單位:羅湖區蓮塘街道辦事處
回應鏈接:
單位回應:
尊敬的網友,您好!您反映的情況已收悉。我街道執法人員已于近期通過法律流程電話聯系業主,并通知業主于本周內到我街道接受相關調查。業主表示配合但因工作原因,目前身在外地,會盡快于本周內到我街道接受調查處理。如您對答復情況存在疑問,可前往我街道綜合行政執法隊(地址:羅湖區蓮塘街道西嶺下北區1號翠苑家園4樓),或可直接撥打電話:0755-25732349進行進一步咨詢。感謝您對我街道工作的理解與支持。

(原帖截圖)
11. 帖文《*越速運集團有限公司違反勞動法》

(原帖截圖)
涉及單位:寶安區人力資源局
回應鏈接:
單位回應:
網友您好,您反映的有關問題已收悉,現回復如下:
經向用人單位核查,用人單位反映:一是江蘇碩港供應鏈管理有限公司(以下簡稱碩港公司)與跨越速運集團有限公司(以下簡稱跨越公司)為物流服務承攬合作關系,碩港公司承攬物流服務無需取得勞務派遣資質。二是因業務需要,碩港公司若安排員工加班,平時日加班時間不超過2小時。三是碩港公司的員工執行計時制、計件制工資支付制度。執行計時工資制的員工若有加班,公司均依法支付加班費。寶安區人力資源局已要求碩港公司在人員加班方面合理安排,做好加班通知、考勤記錄、工資支付確認及解釋溝通等工作,同時針對碩港公司涉嫌存在超時加班等行為已立案調查。

(原帖截圖)
12. 帖文《景田東路電單車亂停亂放,難以通行》

(原帖截圖)
涉及單位:福田區蓮花街道辦事處
回應鏈接:
單位回應:
網友您好,您反映的問題我們已收悉,現將有關情況答復如下:接到反映的情況后,街道已進一步加強對景田東路沿線人行道的巡查力度,并在人行道上進行“隨手扶”,將隨意停放的共享單車、非機動車逐一規范擺放至劃線區域內;后續,街道將繼續安排巡查人員與社區網格員聯動常態化對該區域開展巡查,開展“隨手扶”,規整超出停車劃線區域的非機動車,在滿足市民正常使用需求的同時,確保道路暢通、行人出行安全,共同創建和諧安全的社區生活環境。

(原帖截圖)
13. 帖文《深汕路龍東段毫無綠化,什么時候能夠改造提升》

(原帖截圖)
涉及單位:龍崗區城市管理和綜合執法局
回應鏈接:
單位回應:
市民朋友,感謝您對龍崗城區環境的關注,收到您反映的問題后,我局立即組織寶龍街道進行核實。現將處理情況回復如下:
一、核查情況:經核查,該區域位于寶龍街道,深汕路龍東段中間帶,2018年因地鐵施工占用。
二、整改措施:針對該情況,寶龍街道辦將進行實地調研,盡快推進該路段的復綠工作。
下一步,我局將督促街道盡快實施復綠工作,并持續跟進。

(原帖截圖)
14. 帖文《福田濱河皇崗立交輔道大樹被伐》

(原帖截圖)
涉及單位:市城市管理和綜合執法局
回應鏈接:
單位回應:
尊敬的市民朋友:您好!
首先,非常感謝市民對我局工作的關注和反映。為進一步加強城市樹木安全管理,保障人民群眾生命財產安全和城市安全平穩運行,進入汛期以來,我局開展了市管道路綠地樹木隱患排查與整治項目,對于存在較大安全隱患的樹木開展處置工作。
經核實,濱河大道在早年種植了部分非洲楝、白千層等速生樹種,目前已步入衰老期,容易出現樹干空洞或根部腐爛情況,遇風易折斷倒伏,存在安全隱患。根據《深圳城市綠化樹木修剪工作指引》、《深圳市城市管理和綜合執法局 深圳市規劃和自然資源局關于進一步加強綠地和樹木保護管理工作的通知》等有關規定,我局組織園林綠化專家對樹木進行安全評估,經評估,濱河皇崗立交的部分樹木存在較大安全隱患,按照《深圳經濟特區綠化條例》第四十二條 的規定, 我局在辦理了樹木遷移砍伐許可和公示等流程后,在8月10日后對濱河大道(含濱河皇崗立交片區)樹木開展樹木安全處置工作,針對存在主干空腐、嚴重歪斜,無法通過修剪、扶正加固等手段整治的速生老化樹木進行砍伐處置;針對根冠比失衡、偏冠、歪斜等速生老化樹木進行重度修剪。
下一步,我局將加強樹木撫育管理工作,針對修剪后的南洋楹、白千層等樹種,制定專項養護方案,安排專業人員定期進行澆水、施肥、病蟲害防治等工作,全力促進樹木健康生長,促進樹冠生長,使其盡快恢復生態功能。同時,根據現場樹木種植密度合理安排苗木補植,為市民營造更舒適的生活環境。

(原帖截圖)
15. 帖文《深圳民生兩問:醫療服務如何提質降費?交通堵點何時疏通?》

(原帖截圖)
涉及單位:市公安局交通管理局龍崗大隊
回應鏈接:
單位回應:
您好,您所反映的情況收到,已通知相關中隊加派警力,對轄區重點路段繼續加強巡邏管控,對相關交通違法行為依法嚴查,同時進一步加強宣傳,增強交通參與者的安全意識。

(原帖截圖)
涉及單位:深圳市醫療保障局龍崗分局
回應鏈接:
單位回應:
市民您好:
深圳市公立醫療機構提供基本醫療服務應當執行政府指導價,其收費檔次應當執行深圳市公立醫療機構價格檔次管理相關規定;提供新增醫療服務項目、市場調節價醫療服務項目和特需醫療服務的,在國家、廣東省及本市規定的項目和費用規模內自行制定服務價格。我局將加強對醫院醫保基金使用情況的監督檢查,積極維護參保人合法權益。

(原帖截圖)
16. 帖文《民豐路沖綠燈,造成新區大道天天堵車,沒人管》

(原帖截圖)
涉及單位:市公安局交通管理局龍華大隊
回應鏈接:
單位回應:
感謝您的反饋。經核查,您反饋的路口為龍華區新區大道與民豐路路口。龍華區玉龍路-民豐路口于2025年8月16日晚間實施27號地鐵線路施工倒改方案。一直以來,深圳市公安局交通管理局龍華大隊于早晚高峰期間均在此路口安排警力值守、疏導指揮。目前,已加強該路口的巡邏管控力度。同時,深圳市公安局交通管理局龍華大隊正在積極協同地鐵27號線、中鐵十六局等相關單位,針對施工方案開展專項整治行動工作,爭取從根源上保障玉龍路、民豐路沿線交通有序、暢通。再次感謝您對交通管理工作的支持和理解!

(原帖截圖)
17. 帖文《梅林街道中康路與廣夏路交叉口小吃店深夜街邊擺桌吵鬧擾民》

(原帖截圖)
涉及單位:福田區梅林街道辦事處
回應鏈接:
單位回應:
網友您好,您的留言已收悉,現將相關情況回復如下:
梅林街道于8月21晚日20時04分前往上梅林中康路與廣夏路十字路口振業梅苑的樓下商鋪核查處置,經了解,您反映的小吃店為忠生潮味鮮炒粉店,有時存在食客喝酒的情況,執法人員已對該店負責人普法教育,要求商家注意經營環境,避免發生超門線經營噪音擾民情況,并依法對潮味鮮商鋪開具《責令改正違法行為通知書》,現場超門線擺桌已整改完畢,同時安排夜班人員加強巡查勸導。如您有其他需要反饋或協調的事項,可直接電話聯系梅林街道執法隊:0755-83318969,工作人員將第一時間核實處理,感謝您的支持和理解。

(原帖截圖)
18. 帖文《在麥*瑞物流有限公司上班五天,各種理由扣款,一分錢沒拿到》

(原帖截圖)
涉及單位:鹽田區人力資源局
回應鏈接:
單位回應:
尊敬的網友,您好!
您反映的克扣工資問題我們已經收悉。感謝您對我局工作的信任與支持。
根據《廣東省勞動保障監察條例》第三十七條的規定,投訴文書需載明投訴人及被投訴用人單位的基本信息,包括您的姓名、身份證號碼、有效聯系地址及電話,以及用人單位的具體名稱、詳細地址和聯系電話等,同時需明確陳述權益受損事實與具體投訴請求,以便我們依法開展調查處理工作。
由于您此次提供的個人信息及用人單位信息不夠完整,我們暫時無法對您反映的事項啟動調查程序。為切實保障您的勞動保障權益,請您盡快補正相關投訴材料。您可致電鹽田區人力資源局(電話:0755-25228431、0755-25228211)或到鹽田區信訪大廳(近8號線海山地鐵站C出口)進行登記反映,我們將有專人為您提供進一步的協助和辦理。
我局高度重視每一位勞動者的權益保障,始終依法履行職責,堅決維護勞動市場的公平正義。待收到您的完整信息后,我們將第一時間依法跟進處理,并及時向您反饋進展情況。
再次感謝您對我們工作的理解與支持!

(原帖截圖)
19. 帖文《光明區馬田街道長清路16-6號(中泰花園后面)“聯排僵尸車”刻意阻路》

(原帖截圖)
涉及單位:光明區馬田街道辦事處
回應鏈接:
單位回應:
尊敬的網民朋友:
您好,關于您反映的“長清路16-6號聯排僵尸車刻意阻路”問題已收悉。經我街道調查核實,具體情況如下:
經確認,長清路16-6號一樓有一家臨街企業正常經營中。該企業毗鄰地鐵口和公明綜合市場,附近多為居民區,電動自行車停放需求大。但因該臨街道路為內部路,路面較為狹窄,預留消防通道后僅能規劃少量非機動車停車位,導致高峰時期容易出現部分車輛違規停放、堵塞企業出入口的情況。為切實解決該問題,我街道已于8月19日牽頭組織消防大隊、交警部門等相關單位與企業負責人召開協調會。針對車輛亂停放現象,我街道已安排工作人員加強不定時巡查,對違規停放行為進行勸導和規整。下一步,我街道將繼續聯合相關部門進行深入研判,積極探討可行方案,推動問題有效解決。
感謝您對我街道工作的支持與理解。

(原帖截圖)
20. 帖文《鳳塘大道坑洼嚴重,路面到處碎石渣土,投訴過仍未處理》

(原帖截圖)
涉及單位:寶安區新橋街道辦事處
回應鏈接:
單位回應:
市民您好,關于您反映的鳳塘大道部分路面存在坑洼和碎石情況已收悉。
收悉輿情后,新橋街道執法隊于8月21日下午在該路段開展泥頭車專項整治行動。對該路段出現灑落泥土的情況,新橋街道環衛公司已沖洗完畢。下一步新橋街道執法隊將持續加大力度對該路段開展泥頭車專項整治行動,嚴厲打擊泥頭車運輸沿途滴、撒、漏等違法行為;同時督促施工單位切實履行工作職責,做好泥頭車自潔、路面清洗等多方面工作,把對居民生活和環境的影響降到最低。感謝您的關注,希望對您有所幫助,祝您生活愉快!

(原帖截圖)
21. 帖文《光明區有正規的興趣培訓機構嗎?》

(原帖截圖)
涉及單位:光明區教育局
回應鏈接:
單位回應:
尊敬的網民朋友:
您好,關于您在深圳論壇上反映的情況收悉。現將有關情況回復如下:
第一、光明區文體設施建設很豐富,目前大型的有:光明區群眾體育中心(位于光明區光僑路3115號)、紅花山體育中心(位于公明街道興發路35號)、茅洲河體育藝術中心(位于公明街道北環大道633號)、玉塘文體中心(位于光明區田芳路139號)、光明文化藝術中心(位于光明街道創投路與觀光路交叉口東北側)。四大體育中心共同構成了覆蓋全區、功能齊全的體育設施網絡。從群眾體育中心的專業網球、到紅花山體育中心的籃球、田徑場館,再到茅洲河和玉塘的羽毛球、足球等大眾項目,它們提供了從專業競技到大眾健身的全方位、多元化運動選擇,是市民日常鍛煉,增強體質的核心場所。 這些中心超越了傳統體育場館的單一功能,深度融合文化元素,茅洲河的劇場、玉塘的小劇場和展覽館,以及各中心定期舉辦的音樂會、戲曲、讀者見面會、藝術展等文化活動,極大豐富了市民的精神文化生活。四大中心通過落實全民健身公益開放日,開展青少年體育培訓(如游泳、舞蹈等)、舉辦公益講座和展覽等活動,它們成為了普惠于民、服務社群的重要載體。光明文化藝術中心集文化、演藝、展覽等多種功能于一體,承接涵蓋當代藝術、傳統書畫等門類的藝術展覽、大劇場承辦商業演出與公益惠民演出兩類核心文化活動。市民如需查詢某個場館的具體開放時間、票價或近期活動,建議關注其官方發布平臺或致電咨詢。
第二、關于報名參加校外教育培訓資金安全方面,區教育局開展校外教育培訓機構“三公開”制度,每季度定期在“光明教育”公眾號向社會公開,有證培訓機構名單、機構資金監管帳戶二維碼、資金監管金額,消費者具有知情權、選擇權、監督權。在報名時,不需培訓機構的出示收款碼,家長即可將費用交到監管賬戶,做到資金監管有保障,平安消費。感謝您的支持與理解。

(原帖截圖)
22. 帖文《反映龍崗區布吉街道亂擺賣問題》

(原帖截圖)
涉及單位:龍崗區布吉街道辦事處
回應鏈接:
單位回應:
尊敬的市民,您好!感謝您對城市管理工作提出的寶貴意見。收到您反映的問題后,布吉街道立即安排執法部門核實處理。現將情況回復如下:
8月21日晚,街道執法部門前往京南路周邊開展市容秩序清理整治行動,針對排查中發現的亂擺賣及油煙擾民問題,執法人員當即開展集中整治,現場查處、清理3宗亂擺賣。同時為鞏固整治效果,執法部門安排人員在京南路段值守至凌晨兩點,全力保障周邊環境秩序。
針對京南路占道問題,執法部門前期已與周邊商家開展座談,明確要求商家:一是嚴格落實門店劃線管理,燒烤設備不得外擺避免油煙擾民;二是不向食客提供骰盅、撲克牌等娛樂工具,并主動提醒食客控制交談音量,倡導文明就餐;三是自22:00起外擺區域嚴禁接待新顧客,嚴格執行“走一桌清一桌”的操作規范,確保經營秩序與周邊環境整潔;四是沿分界線設置盆栽花槽花箱等美觀的硬隔離18個、安裝噪音檢測器10架。同時,為進一步強化管理長效,執法部門值守時段調整為20:00至次日2:00。
接下來,布吉街道將持續發力,通過日常整治、集中攻堅、警城聯勤等多種行動模式,常態化推進該路段的清理整治與巡查值守工作,持續改善京南路的市容秩序,堅決杜絕噪音及油煙擾民現象,為周邊市民打造安靜、整潔的夜間休息環境。

(原帖截圖)
23. 帖文《買預售型安居房,收房后發現電梯無法直達負一負二停車場,也沒有方便的通道步行進入!欲哭無淚》

(原帖截圖)
涉及單位:市住房和建設局
回應鏈接:
單位回應:
網友您好,關于您反映的帆灣海寓1棟電梯通行有關問題收悉。經向建設單位了解并反饋,有關情況已在項目售房說明書、售房合同的相關圖紙中予以告知,且銷售現場的沙盤模型已展示半地下室的布置范圍。目前,該項目已通過規劃驗收并完成竣工驗收。
關于您提出的改造可行性有關事宜,市、區住房建設部門將依職責督促項目建設單位組織專業技術力量研究論證,并及時搭建平臺促進各方及時溝通協調。
感謝您對我們工作的理解與支持!

(原帖截圖)
24. 帖文《大浪石凹,閉門搞違建?》

(原帖截圖)
涉及單位:龍華區大浪街道辦事處
回應鏈接:
單位回應:
尊敬的市民朋友:
接到您的情況反饋后,我街道高度重視,經街道執法部門現場核查,新石社區石凹村一區140號旁鐵皮棚內新增一處新砌筑磚墻結構衛生間,面積約1.5平方米,街道執法部門立即予以責停。2025年8月22日,該新增建筑已全部拆除完畢。感謝您對我們工作的理解與支持!

(原帖截圖)
25. 帖文《請鄭*元洗腳店盡自己應盡的責任》

(原帖截圖)
涉及單位:寶安區新安街道辦事處
回應鏈接:
單位回應:
接報后,海裕社區工作人員走訪物業管理處了解情況。據物業管理處反映,該業主因家中存在嚴重油煙味要求物業對所述房屋油煙問題進行排查并處理。所述房屋租戶表示近期已關緊門窗且不做飯,期間仍反饋有油煙味,認為此油煙問題不是其導致的,懷疑是物業油煙排放管道問題。物業管理處相關負責人表示,此前已安排物業工作人員至所述房屋家中查看了油煙管道情況,發現該戶油煙機內部及管道接口處存在大量油污,未及時清理,存在明顯使用痕跡和油漬積累,可能是導致油煙反味的原因之一,已計劃于8月30日前安排專業的清潔人員,前往所述房屋對抽油煙機及管道接口進行徹底的專業清洗維護,以從根本上消除此處的油污隱患。海裕社區將持續跟進此事件的整改進度,督促物業公司按時完成專業清洗工作,關注清洗效果。同時,建議物業公司對整棟樓的公共油煙管道進行一次全面排查,以確保系統正常運行,徹底解決油煙擾民問題,保障全體住戶的居住環境。

(原帖截圖)
26. 帖文《鹽田區鹽三路路邊植物影響行人機動車安全》

(原帖截圖)
涉及單位:鹽田區城市管理和綜合執法局
回應鏈接:
單位回應:
尊敬的網民:
您好!您反應的問題已收悉。鹽田區城市管理和綜合執法局高度重視相關問題,第一時間安排相關科室工作人員到鹽三路現場核查情況屬實,因近期雨水較多,路邊綠植、茅草、雜草生長較快,部分枝葉侵入了道路,影響到人員和車輛通行。綠化管養工人及環衛工人前期已對部分路段進行了修剪和清理。因鹽三路總體長度約8公里,工作量較大,還需要大約三天的時間進行徹底修剪和清理。后續我局將持續做好鹽三路日常管養維護工作。感謝您對我局工作的理解和支持!

(原帖截圖)
27. 帖文《蓮塘的交通燈又壞了!能不能裝一些質量好的交通燈?》

(原帖截圖)
涉及單位:市公安局交通管理局羅湖大隊
回應鏈接:
單位回應:
經核查,該路口信號燈出現線路故障,已緊急通知相關單位進行維護,現已恢復信號燈正常運行。后續,交通管理支隊羅湖大隊將持續觀察路口的信號燈運行情況,及時處置突發異常情況,保障路口交通安全、暢通、有序。

(原帖截圖)
28. 帖文《蓮塘的污水井又冒水了!人行道污水橫流!》

(原帖截圖)
涉及單位:羅湖區蓮塘街道辦事處
回應鏈接:
單位回應:
尊敬的網友,您好!您反映的問題已收悉。經我街道工作人員現場核實,該處井蓋位置位于國威路第一工業區102棟前,我街道將督促該樓棟管理方和物業管理處進行修繕維護,盡快解決井蓋冒水問題。關于地磚松動事宜,我街道也將持續加強與道路管養單位的溝通聯系,及時對地磚進行修繕。感謝您對我街道工作的理解與支持!

(原帖截圖)
29. 帖文《投訴羅湖區蓮塘街道國威路與仙湖路交匯處長期明顯違建!(八)》

(原帖截圖)
涉及單位:羅湖區蓮塘街道辦事處
回應鏈接:
單位回應:
尊敬的網友,您好!您反映的問題已收悉。我街道已按照法律流程,向當事人送達相關法律文書,并按照文書內容,告知當事人帶上相關資料在規定期限內到我街道接受處理。如您對答復情況存在疑問,可前往我街道綜合行政執法隊(地址:羅湖區蓮塘街道西嶺下北區1號翠苑家園4樓),或可直接撥打電話:0755-25732349進行進一步咨詢。感謝您對我街道工作的理解與支持。

(原帖截圖)
30. 帖文《投訴羅湖區蓮塘街道畔山路43號長期明顯違建!(八)》

(原帖截圖)
涉及單位:羅湖區蓮塘街道辦事處
回應鏈接:
單位回應:
尊敬的網友,您好!您反映的問題已收悉。經核查,該處存在一處臨時建筑物。2025年6月24日,我街道執法人員已向當事人開具相關執法文書,督促當事人配合調查,我街道已進行立案查處。2025年7月14日,我街道執法人員向當事人開具《回避告知書》及《調查詢問通知書》,并對現場進行勘驗。2025年7月23日,我街道執法人員就畔山路43號三層平臺臨時建筑向當事人開具《限期拆除通知書》,督促其對違建部分進行整改。如您對答復情況存在疑問,可前往我街道綜合行政執法隊(地址:羅湖區蓮塘街道西嶺下北區1號翠苑家園4樓),或可直接撥打電話:0755-25732349進行進一步咨詢。感謝您對我街道工作的理解與支持。

(原帖截圖)
31. 帖文《龍華區水斗新圍村口奇*閣東北特色菜店違法燒烤》

(原帖截圖)
涉及單位:龍華區龍華街道辦事處
回應鏈接:
單位回應:
尊敬的市民朋友:
您好!接到您的情況反饋后,我街道高度重視,立即開展相關工作。
8月23日,我街道工作人員到現場核實處置,一是對燒烤架亂堆放問題,已現場責令店鋪立即清理整改,要按規定區域有序擺放,確保環境整潔。二是對周邊存在燃氣箱、燒烤油煙污染問題,經查,該燃氣箱為燃氣公司提前預留的未啟用管道,工作人員已要求店鋪張貼“設備未啟用”標志,以消除群眾顧慮。同時現場已拆除不合規排氣扇,并責令店鋪限期按規范加裝完善排煙管道,確保油煙經合規處理后再排放。
下一步,我街道將持續跟蹤督促整改,確保問題整改到位,同時將加強對該區域的日常巡查與管控,保障市容環境整潔有序,為市民營造安全舒適的生活環境。

(原帖截圖)
32. 帖文《“無煙醫院”是控煙的底線,松崗醫院是控煙的反面》

(原帖截圖)
涉及單位:寶安區衛生健康局
回應鏈接:
單位回應:
網友您好,您反映的問題已收悉,接到反映的情況后,我局高度重視,第一時間要求醫院加強巡查,落實控煙管理工作;同時,要求寶安區疾控中心(區衛生監督所)到現場進行調查。現將有關情況答復如下:
一、現場調查情況
1.現場檢查該醫院能提供禁止吸煙的管理制度;
2.現場檢查該醫院可見控煙管理員;
3.現場檢查該院住院部14樓、15樓電梯口,可見設置有禁止吸煙標識和監督投訴電話,未發現人員抽煙;檢查該醫院電梯內,可見禁止吸煙標識,未發現人員抽煙。
4.現場巡查13樓至15樓樓道內,可見煙頭,未發現人員抽煙,現場要求該醫院進行清理。
5.現場詢問該醫院控煙管理人員,其表示將加強對吸煙行為的巡查,發現吸煙行為及時勸離。
二、處置情況
醫院已組織工作人員進一步加強對全院范圍的控煙巡查力度,強化醫務人員控煙及主動勸導意識,督促各科室做好門診、住院患者及家屬的控煙宣教,并安排物業人員及時清理廢棄煙頭。
后續,醫院將繼續安排巡查人員與控煙工作小組聯動常態化對全院區域開展巡查,及時勸阻吸煙人員,做好控煙宣教。同時加強對醫務人員控煙知識及勸阻技巧的培訓,為患者及醫院職工營造健康無煙的環境。執法人員將加強對該醫院的巡查,發現在禁煙場所吸煙的違法行為,將依據相關法律法規依法予以查處。
感謝您對控煙工作的監督與支持!

(原帖截圖)
33. 帖文《關于優化深圳地鐵3號線龍崗丹竹頭段噪音問題的建議》

(原帖截圖)
涉及單位:深圳地鐵集團
回應鏈接:
單位回應:
經查實,具體情況如下:
(1)陽基新天地、合正丹郡花園、景明新城等小區對應3號線丹竹頭至六約高架區段。經檢查,目前該區段所有設備設施運行狀態良好,各項指標均符合標準要求。
(2)地鐵3號線丹竹頭至六約區間開通運營日期為2010年12月28日,已于2005年7月取得環境影響報告書審查同意復函,2016年9月通過竣工環境保護驗收。3號線丹竹頭至六約區間已按設計要求在相應地點安裝隔音設施控制環境噪聲污染,符合國家相關建設標準。根據《中華人民共和國環境噪聲污染防治法》第二十六條規定,按照后建服從先建的法定原則,應由后建樓盤開發商落實降噪的主體責任,建議及時與開發商溝通反饋;
(3)為了進一步降低噪聲影響,我單位將持續定期開展設備設施檢查,有針對性地組織有關專業技術人員對現場相關設備進行綜合保養,確保各項指標均保持在標準的區間范圍之內。

(原帖截圖)
34. 帖文《筍崗西路南側靠近園嶺新村人行道多處破損和松動》

(原帖截圖)
涉及單位:福田交通局
回應鏈接:
單位回應:
網友,您好!針對您反映的問題,經現場核實,近期受降雨影響,筍崗西路南側(園嶺中路-紅嶺路)人行道局部出現面磚松動、破損等病害。我們已立即組織保養維修。后續我們將加強道路日常巡查,發現問題及時處置。感謝您對福田交通工作的關注與監督。

(原帖截圖)
35. 帖文《羅湖粵海足球場散場一個5人制球場賣20張散客票,完全不合理》

(原帖截圖)
涉及單位:粵海體育休閑公園管理處
回應鏈接:
單位回應:
尊敬的市民:
感謝您對粵海體育休閑公園工作的關注與反饋。
粵海體育休閑公園二期的五人制足球場實際可容納 20 人以上的活動規模,該場地長40米、寬20米,符合國際足聯(FIFA)規定的五人制足球場標準尺寸。根據國際足聯(FIFA)五人制足球競賽規則,每場比賽每隊上場隊員為5人(含守門員),兩隊共計10人,每隊替補人數11人。但為了全方位保障場地內活動的安全有序進行,避免因人員過多可能引發的安全隱患,設定了 20 人的入場限制。
我司也將繼續加強粵海體育休閑公園各項管理工作,持續提供更安全、優質的服務。感謝市民的寶貴建議,請繼續給予我們工作的監督與支持。

(原帖截圖)
36. 帖文《租賃房屋違規出租反映》

(原帖截圖)
涉及單位:龍崗區龍崗街道辦事處
回應鏈接:
單位回應:
經核查,現場屬于合理范圍內的布局改變,未改變原有的房屋結構,符合“深圳市建設工程規劃許可證豁免清單”中免于辦理《建設工程規劃許可證》第5條的情形,未發現違法建筑行為。

(原帖截圖)
37. 帖文《寶安裕華花園第五單元二樓私自砸墻打通并占用公共區域,沒人管》

(原帖截圖)
涉及單位:寶安區新安街道辦事處
回應鏈接:
單位回應:
接報后,翻身社區物業、城管等部門聯同小區管理處第一時間上門核實處理。經現場核實,裕華花園五單元2樓的公共區域同網帖中反映的房屋是相通的,未發現有私自砸墻的情況。針對占用公共區域堆放雜物、泡沫箱積水等問題,翻身社區工作人員已現場進行處理。同時已責令督促小區管理處加強日常裝修管理和環境衛生巡查,避免噪音擾民、雜物、積水等情況再次發生。

(原帖截圖)
38. 帖文《寶安石巖街道人民醫院附近有非機動車道大量電雞與機動車車搶道》

(原帖截圖)
涉及單位:市公安局交通管理局寶安大隊
回應鏈接:
單位回應:
市民您好,您所反映的內容我大隊已收悉。我大隊已安排轄區中隊警力前往吉祥路路段針對非機動車違法行為開展勸導、整治工作。非機動車違法整治是交警部門常態化勤務工作之一,一直以來我大隊對非機動車違法行為都保持嚴管態度。下一步我大隊將持續安排警力加強該路段的巡邏整治力度,對非機動車違法行為進行勸導、整治,確保群眾安全出行。后續如您對交通管理方面有疑問、建議、投訴的,請撥打83333333進行反映,交警部門將立即響應,積極辦理。

(原帖截圖)
涉及單位:寶安區石巖街道辦事處
回應鏈接:
單位回應:
尊敬的市民朋友:
針對大家關注的“石巖街道人民醫院附近電動車與機動車搶道”問題,石巖交警中隊、石巖街道交安委辦及官田社區高度重視,第一時間聯動核查處置,具體情況如下:
經核實,吉祥路雖已規劃非機動車道,但在早高峰期間,仍存在部分電動車占用機動車道行駛、駕乘人員未佩戴安全頭盔等現象。
針對上述問題,石巖交警中隊已及時組織警力,赴吉祥路開展非機動車違法行為專項整治行動。同時,石巖街道交安委辦與官田社區也安排專人進行值守勸導,并對“電動車占用機動車道”“未佩戴安全頭盔”等行為進行現場提醒與教育。
后續,石巖街道將持續強化該路段交通安全管理,通過加大巡邏整治力度、深化宣傳引導等措施,進一步規范道路交通秩序,切實保障市民通行安全,全力營造文明、有序的出行環境。

(原帖截圖)
39. 帖文《*越速運虛假承諾高薪、欠薪、不繳社保》

(原帖截圖)
涉及單位:寶安區人力資源局
回應鏈接:
單位回應:
網友您好,您反映的有關問題已收悉,現回復如下:
經核,您此前已就相關事項在深圳論壇留言,我局已依據相關法律法規及政策規定對您的留言內容作出回復。另,經用人單位核查,您于2025年5月25日入職,與用人單位簽訂了勞動合同,您實際用工地位于龍崗區,根據《勞動保障監察條例》第十三條的規定“對用人單位的勞動保障監察,由用人單位用工所在地的縣級或者設區的市級勞動保障行政部門管轄”,建議您就個人投訴事項,向用工所在地勞動保障行政部門提交投訴申請。

(原帖截圖)
40. 帖文《關于香軒路與農軒路相交路口處北側小樹阻擋道路的調研與建議》

(原帖截圖)
涉及單位:福田區香蜜湖街道辦事處
回應鏈接:
單位回應:
網友您好,您反映的問題我們已收悉,現將有關情況答復如下:8月25日,我街道收到轉辦問題后,立即前往現場核實情況。經核實,確實存在樹木下緣線過低問題。當日,我街道已責令綠化管養公司對該樹木的下緣線進行修剪處理,樹木枝葉高度已調整至合理范圍,解決了通行受阻問題。為避免類似問題再次發生,后續我街道將加大轄區內樹木遮擋等問題的巡查力度,及時發現并處理。再次感謝您對我們工作的關注與支持,若您還有其他疑問或建議,歡迎隨時與我們聯系請撥0755-83700389。

(原帖截圖)
急群眾所急,急群眾所需,以上帖文所反映的事件事事皆關乎民生,在此,我們也希望各職能部門能直面群眾訴求,積極作出回應。
(上述內容將根據各部門實際回應情況不斷更新,詳情也可進入帖子查看。)
參與方式:
網友如有相關訴求、建言和意見的,可直接在深圳論壇“我說深圳事”欄目發帖進行報料、投訴,或者通過官方報料QQ以及問政熱線等渠道反映訴求。
問政熱線:83518877,報料QQ:3372143757
各職能單位如需對網友反映的問題進行回應,可在深圳論壇注冊官方賬號并通過認證,回帖進行回應。
問政深圳(wz.sznews.com),是市民網友關心公共事務參與城市建設的平臺。市民網友只需搜索“問政深圳”進入平臺,即可在瀏覽帖子的同時快速發帖、提供線索、暢所欲言。
問政深圳工作室
2025年8月27日