
見圳客戶端 ·深圳新聞網2020年6月24日訊深圳市福田區華強職業技術學校是一所公辦職業高中,創辦于1986年,地處深圳市中心城區,是國家中職示范校、國家級重點職校、國際生態學校、世界技能大賽深圳集訓基地,曾入選中國職業教育百強校。
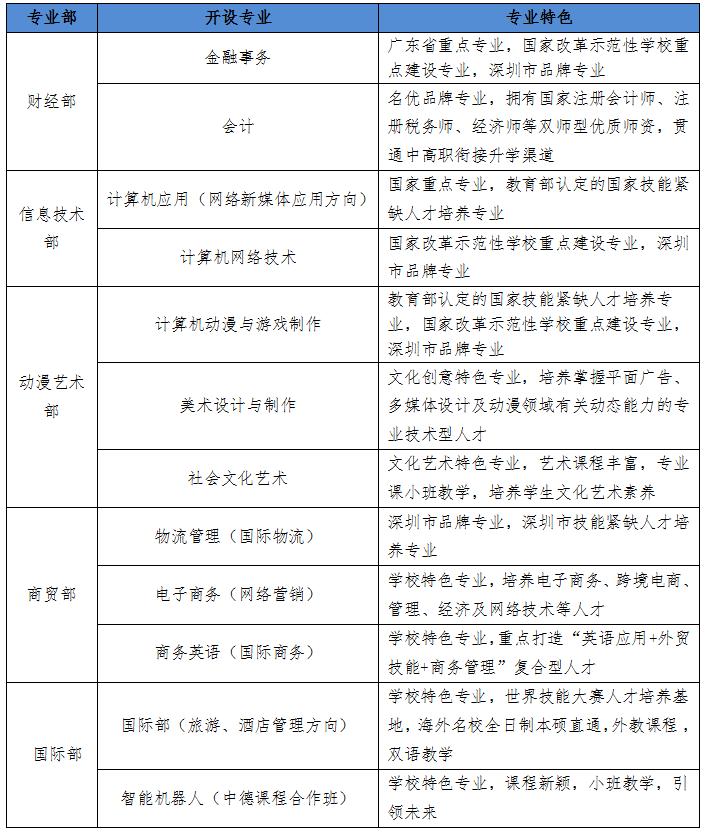
華強職校現有五個校區,中高職在校生3600余人,學校設有五個專業部和12個專業:
華強職校以校風學風優、畢業生出路佳、群眾口碑好在深圳家喻戶曉。2019年,華強職校與深圳職業技術學院合作,開辦華強高職專業學院,進一步探索中高職銜接途徑。

華強職校北校區鳥瞰圖
春華秋實,高考再創輝煌
華強職校學生每年參加高職類高考錄取率接近100%。高分段學生數量在全省同類學校中占優勢。2018年,廣東省總分400分以上共37人,其中華強職校有9人。同年,廣東省首次試行通過高職類高考錄取職高學生就讀本科院校,全省共錄取166人,其中華強職校有28人。2019年,全省總分第二名、第三名、第九名都被華強學子占領。
2020年,華強職校學生在高職類高考中再創佳績,在全省前十名中占比一半,在全省前五名中占據了四席。其中,林燕敏以總分402分勇奪廣東省第一名,高玉瑩、郭歡兒以400分并列第三名。
2020屆高職類高考總分全省前十名的華強職校學生
林燕敏說:“這里是展現自我最好的平臺,在華職,我找到了我的夢想,看到了自己的閃亮。希望有更多同學能夠在此創造屬于自己的美好未來?!?/p>
學習之余,校園活動豐富多彩?!靶@文藝匯演”“十大歌手比賽”“主持人大賽”等比賽已成為品牌活動,讓學生在中職學習期間多元發展,綻放活力。街舞社、小草文學社、微電影社等幾十個特色學生社團影響力廣泛,如小草文學社曾獲“廣東省優秀學生社團”稱號;學生屢獲殊榮,如鄒秉權等同學榮獲“2020年廣東省優秀學生干部”稱號。
鄒秉權同學獲2019-2020年度廣東省優秀學生干部稱號
校領導與團委學生會同學參加團學活動
校園十大歌手比賽
文藝匯演:武打社社員顯身手
文藝匯演:學子吟唱經典
校運會風采
師資強大,名師引領團隊
華強職校匯集了一群職業教育的追夢人,學校教師均來自國內外名校,專任教師高級職稱占比35%,其中,全國優秀教師2人,南粵優秀教育工作者1人,南粵優秀教師3人,省級優秀教師3人,獲市行政部門表彰18人,市、區級名師117人,師資力量雄厚。
“五四”青年座談會上趙盟校長勉勵青年教師奮進有為
2019華強職校教師表彰大會
南粵優秀教師、福田區信息技術首席教師、華強職校信息技術部部長鄭娟說:“我們期待在這里陪伴各位同學成長,共度你們最美好的年華。歡迎報考華強職校,歡迎第一批志愿填報華強職校計算機應用專業。”
職業夢想,開啟美好人生
華強職校實行“學校+企業”雙元培養的模式,曾被評為2019年度產教融合典范職業學校。學校和中興通訊、深圳音樂廳、沃爾瑪等企事業單位簽訂校企合作協議,成為學生固定實習基地。如社會文化藝術專業學生在深圳音樂廳接受高端音樂殿堂的藝術熏陶,學習文明禮儀,學生長期為各類大型頒獎活動及會務提供禮儀服務,參加中國國際高新技術成果交易會、世界大學生運動會、深圳市表彰大會等大型活動,受到社會廣泛好評。
華強職校與深圳音樂廳簽訂校企合作協議
華強職校文化藝術專業學生風采
文化藝術專業學生進行形體、舞蹈、鋼琴和聲樂學習
除了參加高職類高考外,華強職校學生還可選擇由學校推薦直接就業。學校每年設有招聘專場,就業率基本保持在99%以上,就業單位有銀行、大型國企以及相關政府部門。
畢業于華強職校計算機金融財會專業的馬佩華現擔任廣發銀行深圳分行科苑支行副行長,她介紹,當年在華強職校和她同班的同學中,有5位成為深圳各大銀行的行長。馬佩華說:“母校為我開辟了金融職業的道路,如果沒有華職對我的悉心培養,我永遠不會知道自己可以走得這么遠,走得這么有力量?!?/p>
技術精湛,大賽摘金奪銀
華強職校學生在校期間可考取多個技能證書,為成為高素質技術人才打下堅實基礎,同時不斷提升專業技能水平,參加技能競賽碩果累累。
近幾年,華強職校共有24位學生榮獲全國職業院校技能大賽一等獎,55位學生獲省賽一等獎,93位學生獲市賽一等獎。2018年,3位學生獲得國賽一等獎。2019年,11位學生獲的8個項目省賽一等獎,成為深圳市中職學校中獲得省賽一等獎最多的學校。
方心慧同學感恩學校與指導老師
2019年全國職業院校技能大賽模特表演一等獎獲得者方心慧說:“拿到全國技能大賽一等獎是我人生的第一個里程碑,對我以后的學業和事業有很大幫助。衷心感謝老師和學校的大力支持和培養?!?/p>
2019年,學校被評為世界技能大賽深圳集訓基地。世界技能大賽由世界技能組織舉辦,被譽為“技能奧林匹克”,這給學生的技能展示提供了世界級的舞臺。而在近期舉辦的世界技能大賽餐廳服務項目選拔賽中,華強職業技術學校廖杏婷同學脫穎而出,將代表深圳市參加2020年7月舉辦的廣東省選拔賽。
華強職校被評為世界技能大賽深圳集訓基地
廖杏婷同學市賽突圍,向省賽進軍
第46屆世界技能大賽餐廳服務項目市賽選拔現場
中餐宴會擺臺實訓現場
物流管理專業實訓現場
網絡布線實訓課現場
商貿部教師開展專業教學
校長寄語:適合自己發展的學校,就是最好的學校
趙盟校長與學生交流談心
華強職校校長趙盟表示,“對每一位即將參加中考的學生來說,選擇適合自己發展的學校,就是最好的學校。在華強職校,無論是通過高職類高考繼續深造,還是參加技能大賽摘金奪銀,無論是實力雄厚的師資力量,還是多個校區的辦學規模,無論是邁入高校,還是走向就業,華強職??傆幸粭l適合同學們發展的道路。歡迎同學們懷揣夢想,加入到華強職校的大家庭中來,這里一定會成為你們實現夢想的金色搖籃!” (曹園芳)

